How the Mainframe Call Generator Works

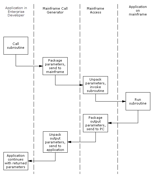
The Mainframe Call Generator works by creating a stub program for each mainframe-hosted program your application needs to call. When invoked, a stub program calls the corresponding program on the mainframe (using communications provided by Mainframe Access' SourceConnect). The figure below shows the events that happen when a stub program is invoked.

A Stub Program Calling a Mainframe-hosted Program