RNLDEF RNL(INCL)TYPE(GENERIC) QNAME(SYSZDSN)この結果、すべての SYSZDSN で範囲がグローバル (サーバー) に設定されます。
ファイルには、エンタープライズ サーバー クラスター マネージャーのみがアクセスします。エンタープライズ サーバー クラスター クライアント リージョンの起動時に、すべてのクラスター クライアントは RNL を要求します。この処理は、エンタープライズ サーバー クラスター クライアント リージョンで pltpi からトランザクション fafaffff によって実行されるハンドシェイクの一部です。
CASSI9025I All RNLDEFs received and installed from ES Cluster Manager GML_NAME
メインフレームでは、エンタープライズ サーバー クラスター実装に比べてより自由なフォーマットが可能です。参照先:http://publib.boulder.ibm.com/infocenter/zos/v1r12/index.jsp?topic=%2Fcom.ibm.zos.r12.ieae200%2Fiea2e2b0169.htm
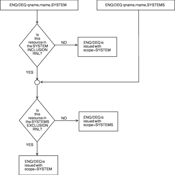
次に示す IBM の図は、RNL の処理を表しています。エンタープライズ サーバー クラスターはこの動作をエミュレートしますが、エンタープライズ サーバー JES サブシステムは範囲を SERVERS (IBM SYSPLEX または SYSTEMS の値と同等) に設定しません。このため INCLUDE リストは系統的に処理されることに注意してください。INCLUDE RNL が RNAME と一致する場合、EXCLUDE リストが検索されます。
なお、RNLDEF の処理は INCLUDES および EXCLUDES 両方の最初の一致で停止します。
INCL/EXCL のリスト:
RNLDEF RNL(INCL) TYPE(SPECIFIC) QNAME(SYSZDSN) RNAME(SYS.CLUSTER.MYFILE)
RNLDEF RNL(INCL) TYPE(SPECIFIC) QNAME(SYSZDSN) RNAME(SYS1.CLUSTER.SPEC001)
RNLDEF RNL(INCL) TYPE(SPECIFIC) QNAME(SYSZDSN) RNAME(SYS1.CLUSTER.SPEC002)
RNLDEF RNL(INCL) TYPE(SPECIFIC) QNAME(SYSZDSN) RNAME(SYS1.CLUSTER.SPECXXX)
RNLDEF RNL(EXCL) TYPE(SPECIFIC) QNAME(SYSZDSN) RNAME(SYS1.CLUSTER.SPECXXX)
RNLDEF RNL(INCL) TYPE(GENERIC) QNAME(SYSZDSN) RNAME(SYS1.CLUSTER.GEN)
RNLDEF RNL(EXCL) TYPE(GENERIC) QNAME(SYSZDSN) RNAME(SYS1.CLUSTER.GENEXXX)
RNLDEF RNL(INCL) TYPE(PATTERN) QNAME(SYSZDSN) RNAME(SYS1.CLUSTER.PATT???)
RNLDEF RNL(EXCL) TYPE(GENERIC) QNAME(SYSZDSN) RNAME(SYS1.CLUSTER.PATTX)
RNLDEF RNL(EXCL) TYPE(PATTERN) QNAME(SYSZDSN) RNAME(SYS1.*.PAT*X2)
RNLDEF RNL(INCL) TYPE(PATTERN) QNAME(SYSZDSN) RNAME(SYS1.H???A.O*)